Implementasjonsmodell - Kommunal tillegsdel

Header Image
Project:
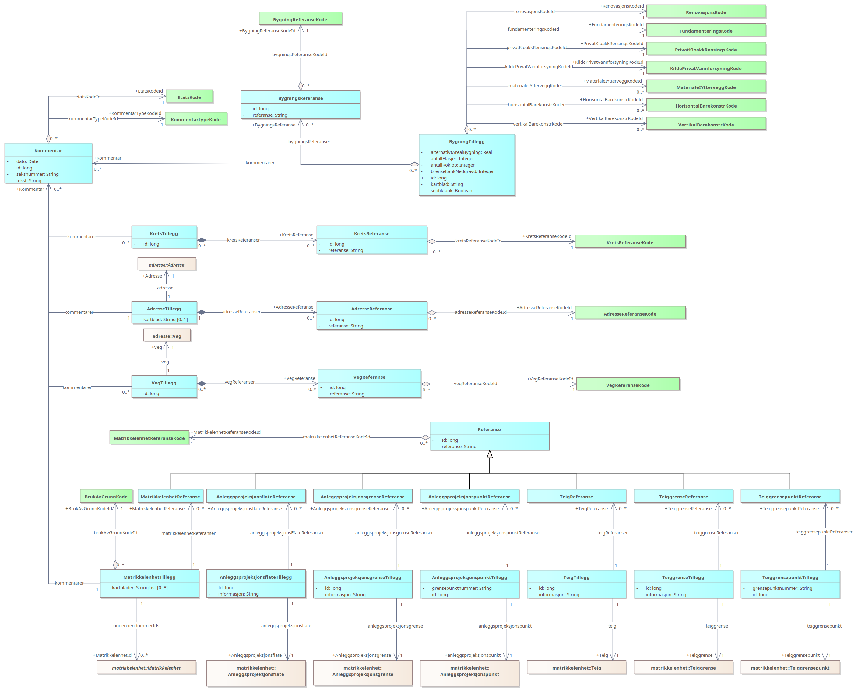
Implementasjonsmodell - Kommunal tillegsdel : Class diagram
Created: 5.7.2013 00:00:00
Modified: 19.5.2020 09:47:37
Project:
Advanced: