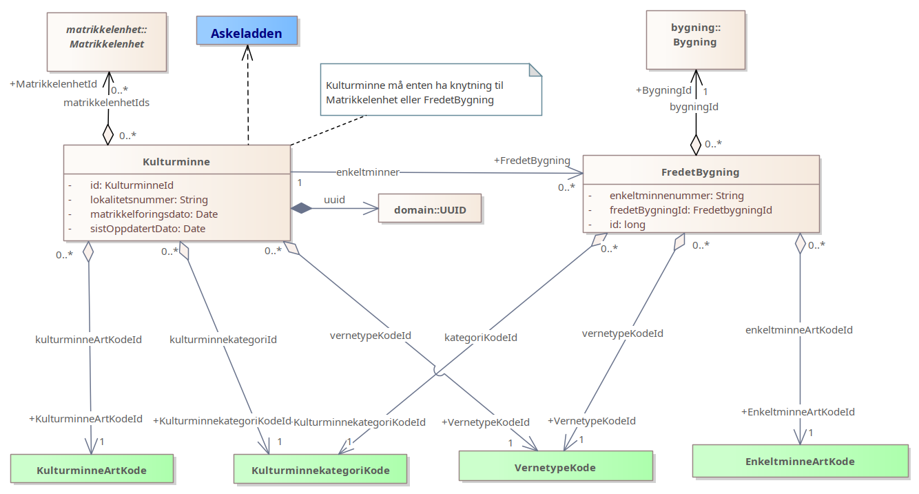
Implementasjonsmodell - Kulturminne

Header Image
Project:
Implementasjonsmodell - Kulturminne : Class diagram
Created: 18.6.2013 10:17:13
Modified: 19.5.2020 09:48:00
Project:
Advanced: