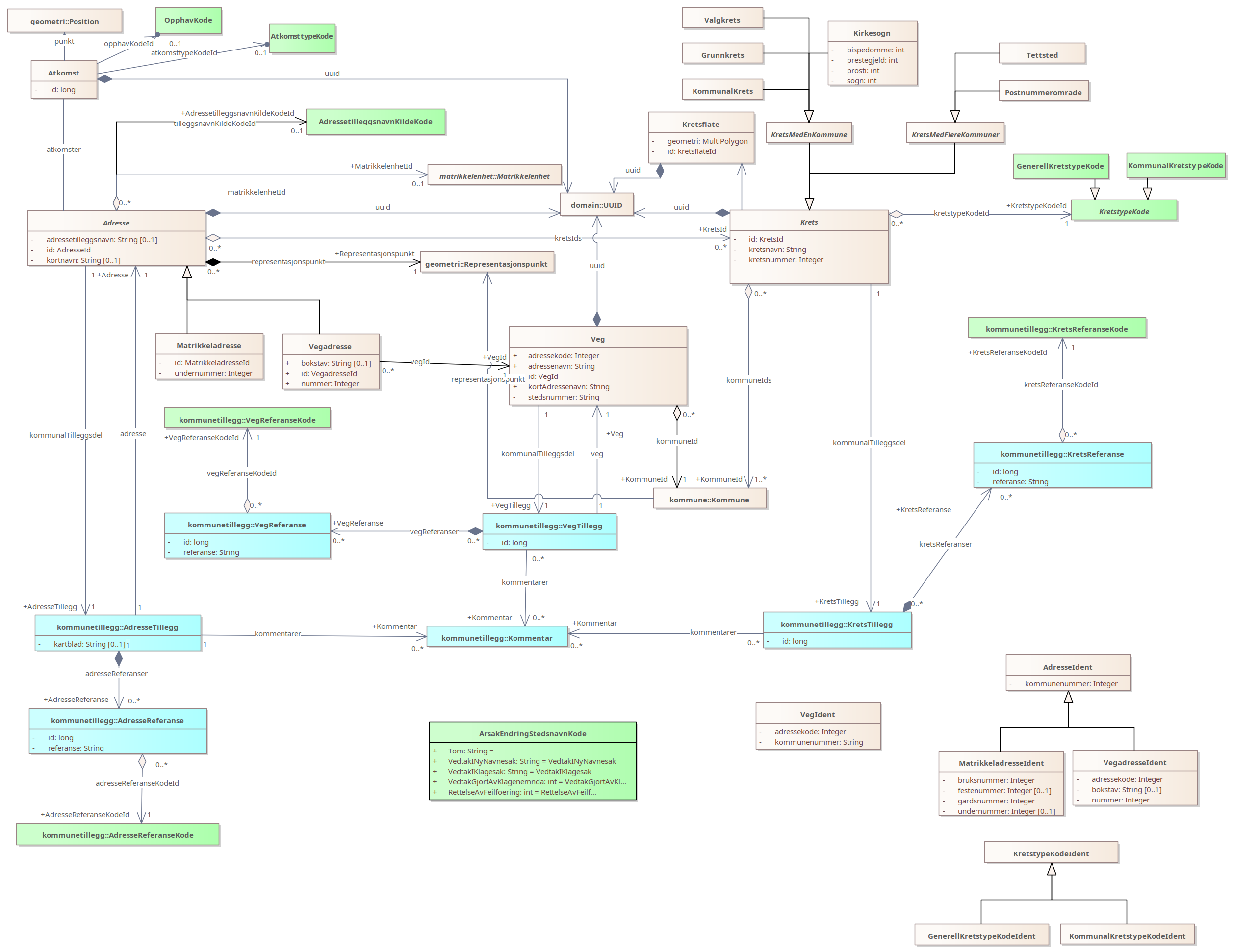
Implementasjonsmodell - Adresse

Header Image
Project:
Implementasjonsmodell - Adresse : Class diagram
Created: 18.6.2013 10:17:13
Modified: 3.9.2021 13:49:19
Project:
Advanced:
Hovedmodell for adresse og tilhørende klasser.<br/>