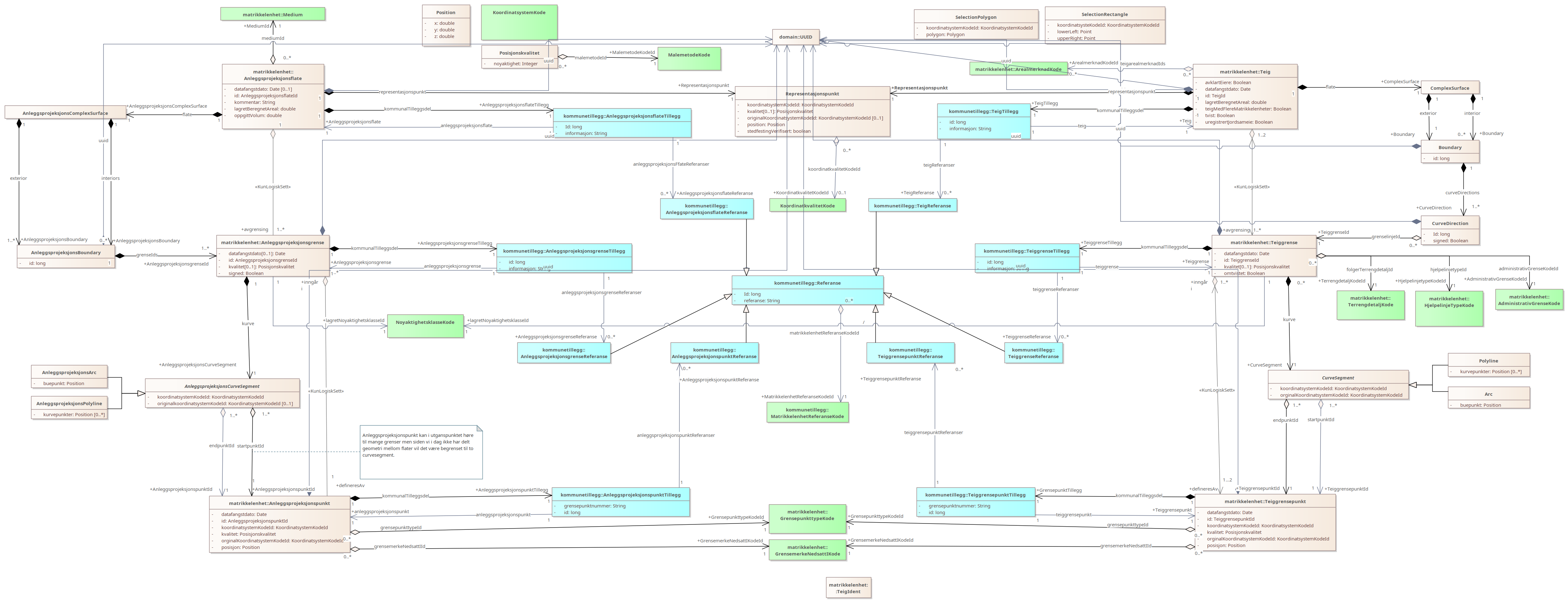
Implementasjonsmodell - Geometri

Header Image
Project:
Implementasjonsmodell - Geometri : Class diagram
Created: 18.6.2013 10:17:13
Modified: 15.6.2022 10:08:59
Project:
Advanced:
Lovlige koder for markering av grensepunkt.<br/>